Maciej Świrski ujawnił strukturę właścicielską TVN SA, ale z 2023 roku
W środę na stronie regulatora opublikowano plik ze strukturą, datowaną na 8 marca 2023 roku (fot. Bartek Krupa)
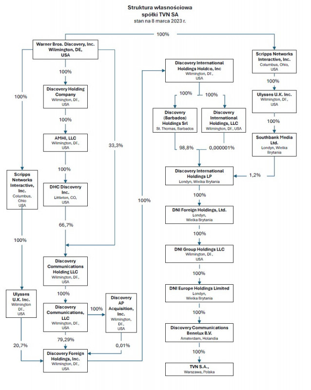
Przewodniczący Krajowej Rady Radiofonii i Telewizji Maciej Świrski ujawnił strukturę właścicielską spółki TVN SA. Dokument pokazuje jednak stan z 8 marca 2023 roku.
W środę na stronie regulatora opublikowano plik ze wspomnianą strukturą. Wynika z niego, że spółka TVN należy do Discovery Communications Benelux B.V. z Holandii (taki stan nadal obowiązuje w Krajowym Rejestrze Sądowym), a z kolei ten podmiot to własność DNI Europe Holdings Limited z Wielkiej Brytanii. W sumie rozpisano tak 22 spółki. Na szczycie struktury jest amerykańska firma Warner Bros. Discovery Inc. Informację o strukturze przekazał KRRiT sam TVN.
"Mając na uwadze przepisy EMFA (Europejski akt o wolności mediów - przyp. red.) dot. transparentności właścicielskiej mediów, Przewodniczący KRRiT Maciej Świrski udostępnia strukturę właścicielską spółki TVN SA" - podano na stronie regulatora.
Czytaj też: Towarzystwo Dziennikarskie w liście otwartym krytykuje SDP za nagrodę dla Danuty Holeckiej
Z kolei w nagraniu opublikowanym na X Świrski tłumaczył, że spółka TVN nie publikuje swojej struktury własnościowej, choć jest do tego zobowiązana zarówno rozporządzeniami unijnymi, jak i polskim prawem. "To, że nie jesteśmy pewni, kto jest tak naprawę właścicielem TVN, jest wynikiem wadliwego polskiego prawa, ale także tego, że w poprzednich latach przed kadencją obecnej Rady (...) nie dokonano dokładnej analizy" - stwierdził.
Zaś w Sejmie szef Krajowej Rady mówił m.in., że TVN początkowo odmówił przekazania pełnych danych w sprawie swojej struktury właścicielskiej, zasłaniając się tajemnicą przedsiębiorstwa. "Po wezwaniu KRRiT dane zostały dostarczone z klauzulą tajemnica przedsiębiorstwa, co w świetle polskiego i unijnego prawa nie ma żadnej mocy" - powiedział. Według Świrskiego niektóre spółki ze struktury budzą wątpliwości co do przejrzystości własnościowej, a ich powiązania wymagają dalszej analizy. Świrski przekonywał, że dwie spółki z Londynu, będące w strukturze, mają powiązania z Moskwą, bo były lub są właścicielami rosyjskich kanałów telewizyjnych.
Argument dotyczący niezgodności struktury właścicielskiej TVN pojawiał się regularnie przy procesach rekoncesyjnych stacji z Grupy TVN, też za poprzedniego składu Rady.
Przedłużenie koncesji dla TVN 24 zajęło poprzedniemu składowi KRRiT 19 miesięcy. Rada decyzję w tej sprawie podjęła cztery dni przed wygaśnięciem prawa do nadawania.
(screen: Krrit.gov.pl)
(MNIE, 26.06.2025)










